这个周末,包括马拉松、半程马拉松、健康跑、欢乐跑等项目在内,将有超过10万人无法参加原定的马拉松赛事。
近两周,全国范围内的不少马拉松赛事陆续发布通知,宣布赛事完全取消、部分取消或延期举办。取消最“匆忙”的赛事,举办日前2天才发布公告。
据《中国新闻周刊》不完全统计,截至10月16日,发布变动通知的赛事已超过100场,原定举办时间在10—12月不等。其中,原定于本周末(10月18—19日)举行的赛事超过20场。
每年的10—12月是马拉松赛事举办的高峰期。据中国田径协会主编的《2024中国路跑赛事蓝皮书》,去年,全国共举办路跑赛事749场,10—12月赛事占全年总场次的近四成。其中,11月举办路跑赛事最多,达125场。

来源:德州马拉松公众号
今年,各地举办、大众参与马拉松赛事的热潮继续升温。然而,近期赛事的密集取消表明,行业正迎来一阵“急刹车”。
超百场赛事,为何变动?
据《中国新闻周刊》不完全统计,截至10月16日,已有103场比赛发布变动通知。其中,有66场宣布完全取消,37场宣布调整(包括部分取消、延期举办)。从举办地看,四川、江苏、陕西等省份的变动赛事数量最多。

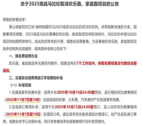
来源:南昌马拉松公众号
至于原因,各地赛事官方表述一致,均为“因赛事计划调整取消”“因故取消”或“赛事整体安排优化调整”,未有进一步的解释说明。也有赛事运营方告诉记者,赛事取消与当地连日下雨的天气情况有关。
其中,10月9日发布于中国政府采购网的《2025翁源半程马拉松赛事运营服务终止公告》曾提到:“由于马拉松政策新规,县区级及以下的C类马拉松赛事将全面停办,故终止本项目当前招标采购活动。”目前,这一公告内容已撤回。
公开信息显示,2025广东翁源半程马拉松原计划于11月2日举办,赛事规模预计5000人,覆盖半程马拉松、欢乐跑两大项目。《中国新闻周刊》记者致电了翁源县文化广电旅游体育局询问详情,对方回应:“比赛已确认取消,具体要等上面通知。”
2025年融安半程马拉松也在赛事取消通知中提到:“因马拉松赛政策新规,赛事计划进行调整。”
统计数据显示,完全取消的赛事覆盖了各个赛事级别。结合中国马拉松官网赛历,有一部分赛事已完成中国田径协会的认证流程。其中,完全取消的赛事以C类(属地办赛)赛事居多,也有个别B类、A类(A1)赛事。例如,2025临汾半程马拉松赛事、2025泰安马拉松暨山东省马拉松联赛(泰安站)、2025枣庄半程马拉松等均为A1级赛事,由市级人民政府主办,市体育局承办。
其他赛事选择灵活调整。其中,大部分赛事选择取消精英赛、欢乐跑、健康跑、家庭亲子跑部分项目,保留全马、半马项目。也有赛事选择取消全马、半马项目,仅保留村跑、健康跑项目等。
大量变动情况说明,国内马拉松赛事已受到有关政策影响。一位接近中国田径协会的专家对《中国新闻周刊》表示,大量赛事变更的原因并非网络流传的“中国田径协会出台关于马拉松赛事的新规”,而是源自国家体育总局的要求,以规范赛事管理,更好地减量提效。
据他推测,各地是在对自身项目的整体情况、安全风险等进行重新评估后,作出了赛事变动的决定。他预计,接下来会有类似“马拉松新规”的文件出台。
有县城刚办首届就取消
2023—2024年,国内路跑赛事的举办场次、规模实现提升。据《2024中国路跑赛事蓝皮书》,2024年,全国共举办路跑赛事749场,总规模达1176.4万人次,较2023年分别增长7.2%、14.9%。
行业自媒体“跑步零距离”整理了2024年国内马拉松运营公司的马拉松办赛信息。其中,广东新中体育集团有限公司(下称“广东新中体”)办赛数量最多,达46场,刷新了2023年办赛28场的单年度运营场次纪录。其次是南京善跑体育科技有限公司、广州博润体育科技有限公司,分别举办了28场和19场。
随着赛事扩张,有县市选择在今年“赶上”马拉松赛事热潮,但“出师不利”。在发布变动通知的赛事中,有5场赛事举办首届即迎来取消,其中3场已通过C类赛事认证。
以广西壮族自治区桂林市全州县为例,全州县《2022年政府工作报告》《2023年国民经济和社会发展计划执行情况与2024年国民经济和社会发展计划草案的报告》中均提到了“筹备半程马拉松”的计划。

来源:全州半程马拉松公众号
首届赛事“2025年全州半程马拉松”计划于10月19日开跑,赛事运营方是广东新中体。赛事规模达7000人,包括马拉松3500人、欢乐跑3500人。该赛事的报名工作已于8月18日—9月30日完成。10月12日,赛事发布了参赛号码查询通道。2天后,赛事宣告取消。
行业规范化的信号
业内认为,近期马拉松赛事的集中取消,是行业“降温”的信号。上述专家也表示,行业的规范化发展是未来趋势。
去年,多个马拉松赛事相关规定得以细化。2024年1月,中国田径协会发布新修订的《中国田径协会路跑赛事认证管理办法》,对赛事认证条件、认证时间及申请材料要求、运营单位要求、赛事认证程序等方面的内容进行了补充和调整。
据媒体报道,上述修订针对国内路跑赛事存在距离设置混乱,赛事命名不规范的问题。近年来,全国各地申办路跑赛事热情高涨,但部分地区赛事综合保障能力与办赛目标有差距,存在一定风险隐患。
2024年5月,中国田径协会对原有《路跑赛事管理办法》进行了针对性的补充和修订,增补了有关“运动员邀请与管理”“商业化规范”的内容。
同年7月,中国田径协会发布《路跑赛事起终点管理规范》(下称《规范》),对路跑赛事起终点区域规划要求、起终点区域人员物资配备标准、起终点区域车辆管理工作、起终点区域商业化行为等内容作出规范。
例如,《规范》强调,比赛当日起跑发令前,起点赛道内不得组织任何商业营销活动;禁止在集结区及赛道出现拉横幅、使用平铺大旗、旗帜方阵、巨型广告物等占用赛道、干扰其他运动员行进、影响赛事安全的行为。
记者:王诗涵
编辑:闵杰
上一篇: 莱巴金娜20横扫汤姆贾诺维奇,将与保利尼争夺决赛门票
下一篇: 拉杜卡努结束2025赛季!
本站所有直播信号均由用户收集或从搜索引擎搜索整理获得,所有内容均来自互联网,我们自身不提供任何直播信号和视频内容,如有侵犯您的权益请通知我们,我们会第一时间处理。
Copyright © 2021-2024 24直播网. All Rights Reserved. 闽ICP备12015742号-2
网站地图